|
根據《中共迪慶州委辦公室 迪慶州人民政府辦公室關于推薦“十二五”科技工作先進集體和先進個人的通知》(迪辦發電〔2016〕75號)文件精神,各相關單位都做了認真的推薦,并征求了紀委等部門的意見。共推薦了15個先進集體和36名先進個人。現將推薦情況公示如下,如對所推薦的單位和個人有異議,請于2016年7月14日前與迪慶州科技局聯系。 聯系人:毛健梅 聯系電話:0887—8212668 ???13988786733 ??????????????????????????????????迪慶州科技局 ???????????????????????????????二〇一六年七月八日 迪慶州“十二五”科技工作先進集體推薦表
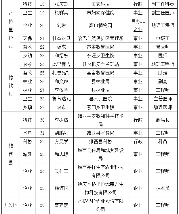
? ?迪慶州“十二五”科技工作先進個人推薦表 ![]() ![]() |






